首页
医院概况
医院概况
医院介绍
历史沿革
医院荣誉
医院设备
院歌
地理交通
预约挂号
结果查询
新闻中心
新闻中心
医院新闻
通知公告
医院人文
预约挂号
结果查询
就诊服务
就诊服务
预约挂号
报告查询
门诊指南
住院指南
健康体检
交通指南
医保政策
检查须知
预约挂号
结果查询
专科专家
专科专家
名医工作室
临床科室
医技科室
预约挂号
结果查询
健康资讯
健康资讯
中医保健
科普报道
预约挂号
结果查询
特色医疗
特色医疗
中医药适宜技术
诊疗技术
特色护理
预约挂号
结果查询
护理园地
护理园地
护理咨询
中医特色护理
护理文化
预约挂号
结果查询
人才招聘
人才招聘
招聘公告
招聘岗位
预约挂号
结果查询
杏林党建
杏林党建
杏林党建
新闻中心
医院新闻
通知公告
医院人文
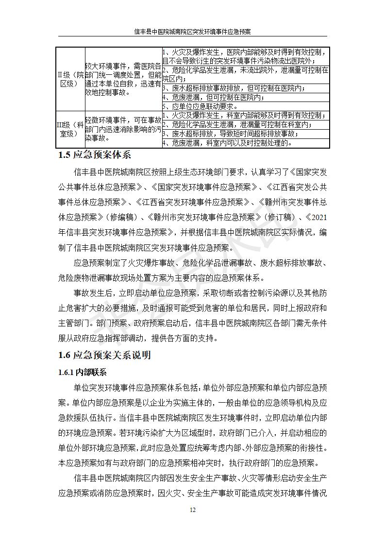
信丰县中医院城南院区 突发环境事件应急预案
发布时间: 2023-03-14
上一篇:关于“我院一批医用耗材采购项目”竞争性磋商公告
下一篇:信丰县中医院城中院区 突发环境事件应急预案